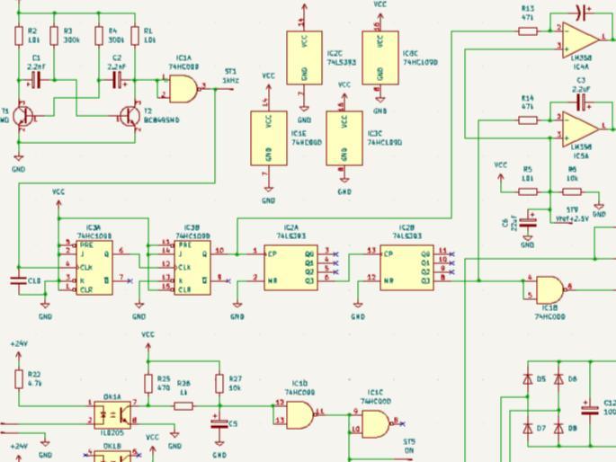
電子CADを使用して回路図の作成を行いました。CADは抵抗やコンデンサ、ICなどの電子部品を配置し配線を行うことで、比較的簡単に回路図を作成することができます。また今回使用したCADでは、基板の3次元モデルを確認できる機能があり、そのモデルを見ながら基板に適した部品の選定を行いました。回路図を綺麗に描くことを意識して作業を進めたので回路図の配線もシンプルで分かりやすくなり、部品選定の作業においても周囲のメンバーと比べてスムーズに進められていたように感じています。今後も電子CADの操作に慣れより効率的に設計ができるよう、研修に積極的に取り組んでいきたいと思います。
S.D(電気電子系研修生)
